OTROS SISTEMAS CONTRA INCENDIOS

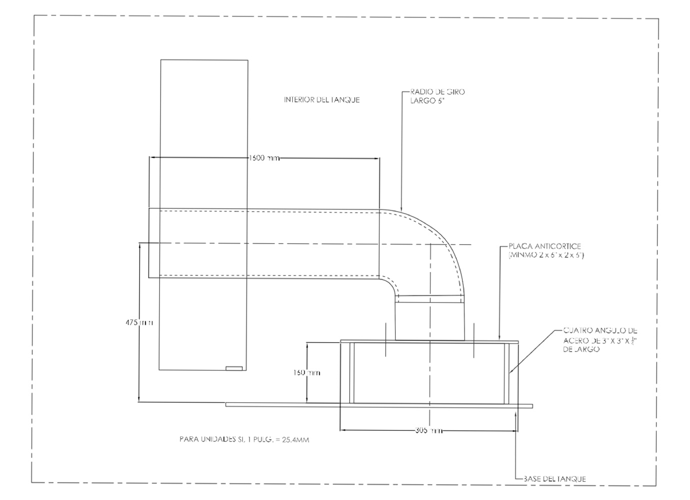
Placa anti-vortice fabricada en acero al carbon o inoxidable de 6", 8", 10"

Placa anti-vórtice fabricado en lámina de 1/4 y Tuberia sch 10 - 40, en AC o inoxidable en diámetro de 4, 6 y 8” mas ranura en el extremo superior.